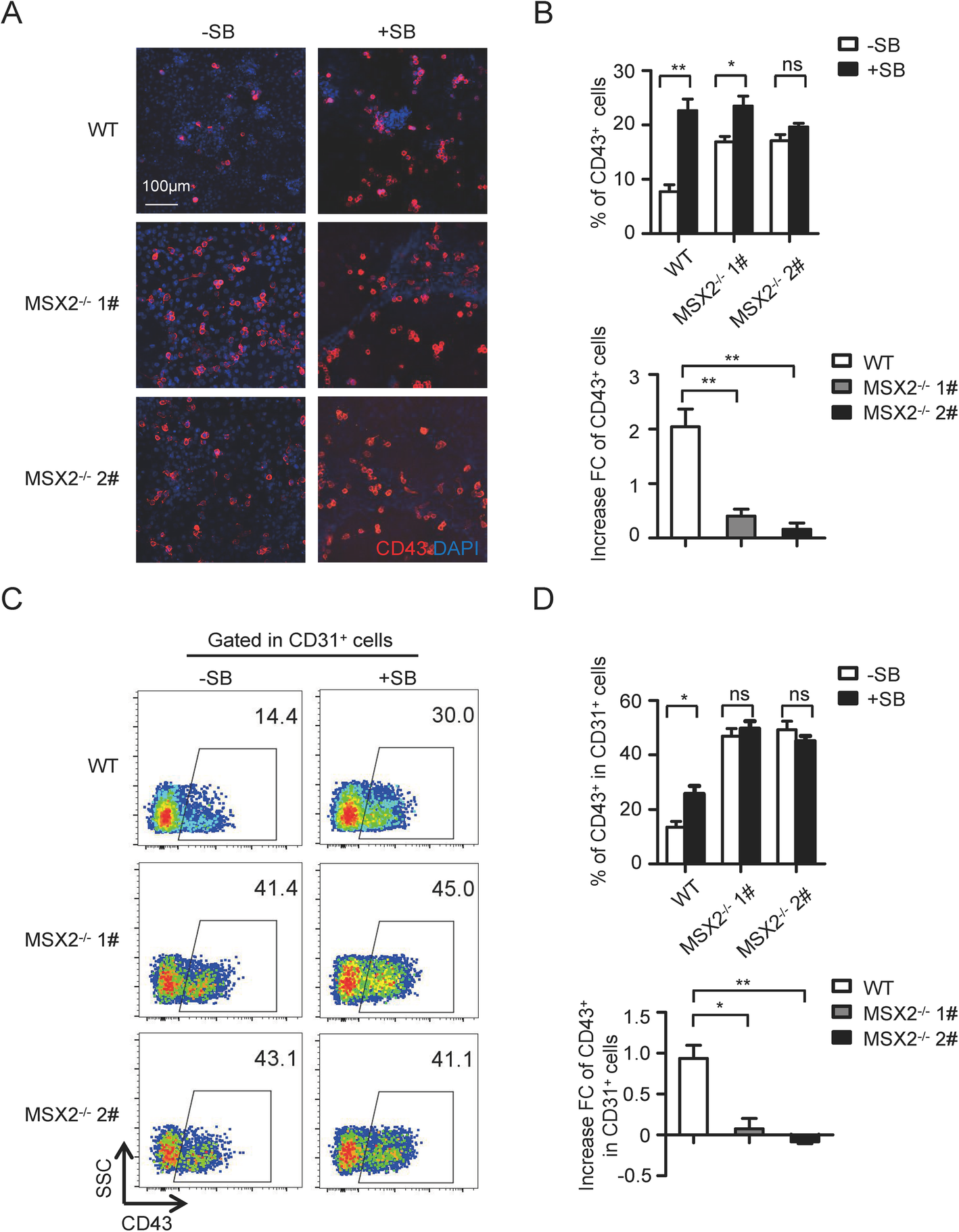
Fig. 5

MSX2 mediates the function of TGFβ signaling during EHT. a Representative immunofluorescence images of CD43+ HPCs (red) generated from H1 WT and H1 MSX2−/− cells with or without SB treatment. Nuclei were stained with DAPI (blue). b Upper panel: Flow cytometry analysis showing the percentage of CD43+ cells from H1 WT and H1 MSX2−/− cells with or without SB treatment at day 8 of hematopoietic differentiation. Lower panel: The fold increase of CD43+ cell generation from H1 WT and H1 MSX2−/− cells after SB treatment. c Representative flow cytometry dot plots showing the generation of CD43+ subpopulation gated on CD31+ cells from H1 WT and H1 MSX2−/− cells at day 8 of hematopoietic differentiation with or without SB treatment. d Flow cytometry analysis showing the percentage of CD43+ subpopulation gated on CD31+ cells from H1 WT and H1 MSX2−/− cells at day 8 of hematopoietic differentiation with or without SB treatment. The fold increase is also shown (lower panel). Results are shown as means ± SD (n = 3). NS, not significant; *P < 0.05 and **P < 0.01