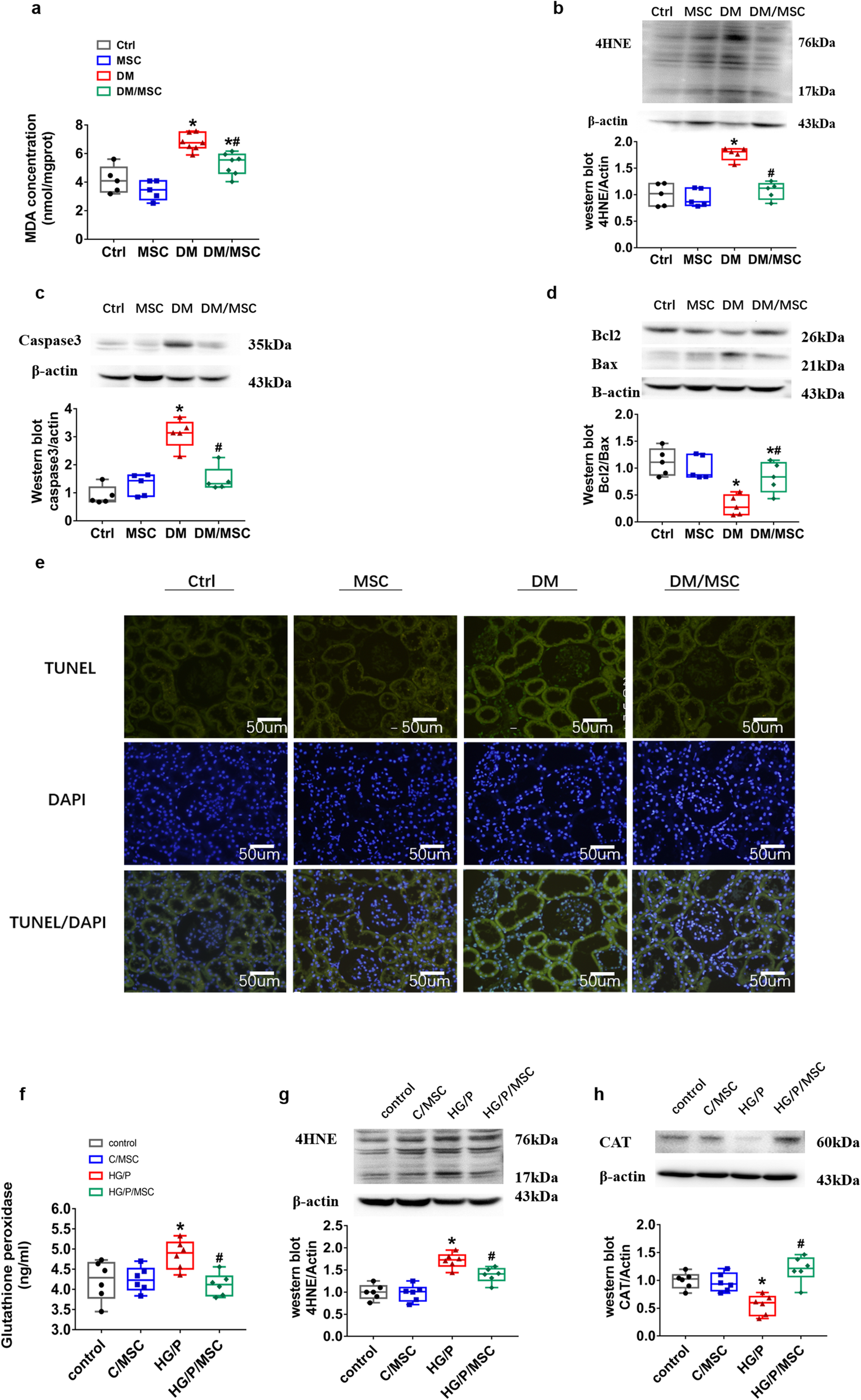
Fig. 3

Human umbilical cord mesenchymal stem cells (hUCMSCs) inhibit diabetes-induced oxidative stress and renal cell apoptosis. a Level of MDA as a marker of oxidative stress. b–d Protein level of 4-HNE as a marker of oxidative stress and those of caspase 3, Bcl-2 and Bax as markers of renal apoptosis evaluated via western blotting. e TUNEL assay was performed to evaluate apoptosis in renal tissue (green, scale bar = 50 μm). n = 5–7 per group. *P < 0.05 vs. Ctrl group; #P < 0.05 vs DM group. The effects of hUCMSCs on hGMCs were evaluated by measuring the GPX level in the supernatant of cell culture medium (f), protein level of 4-HNE (g), and CAT (h). control, control group; C/MSC, control and hUCMSC group; HG/P, high-glucose and palmitate group; HG/P/MSC, high-glucose, palmitate, and hUCMSC group. n = 6 per group. *P < 0.05, vs. control group; #P < 0.05, vs. HG/P group