- Research
- Open access
- Published:
Mesenchymal stem cells and their secretome modulate stress and enhance lipogenesis in bovine mammary epithelial cells
Stem Cell Research & Therapy volume 16, Article number: 320 (2025)
Abstract
Background
Increased production of the modern dairy cow can induce a stress response by the mammary epithelial cells (MEC) and compromise production traits. To alleviate this stress response, various strategies have been tested. Previous studies have shown an immunomodulatory effect of mesenchymal stem cells (MSC) and their secretome on different cell types and tissues; however, their effect in the context of lactation performance has not yet been studied. In this study, we aimed to assess the effects of MSC and their secretome on the stress response and lipogenesis in bovine MEC.
Methods
We measured gene expression, lipid droplet (LD) characteristics, and triglyceride content in bovine MEC subjected to stress. The effect of co-culturing with MSC or their secretome, used as conditioned media (CM) was evaluated in the same context.
Results
In MEC, lipopolysaccharide (LPS) triggered a progressive rise in pro-inflammatory cytokines, while H2O2 predominantly activated lipogenic pathways. More specifically, acetyl-CoA carboxylase (ACC) expression significantly increased in response to H2O2, whereas no change was observed in LPS-treated cells. Fatty acid synthase (FASN) expression decreased under LPS and remained unchanged under H2O2. Stearoyl-CoA desaturase (SCD1) expression was significantly elevated by LPS but remained stable under H2O2. Both stressors increased triglyceride content of MEC after 48 h and reduced intracellular LD size. When MEC were co-cultured with MSC, the response to LPS was attenuated, as indicated by lower expression of the pro-inflammatory genes, interleukin 6 (IL-6) and tumor necrosis factor α (TNFα).
Using MSC secretome as CM for MEC led to reduced expression of TNFα and IL-6 under both basal conditions and in response to LPS. Interestingly, independent of external stress, MSC secretome significantly increased the expression of all lipogenic genes, including FASN, ACC and diacylglycerol acyl-transferase (DGAT).
Conclusions
These results demonstrate that the lipogenic capacity of MEC as well as their intracellular LD size and number, are integral to the stress response. MSC exerted an immunomodulatory effect on MEC and enhanced their lipogenic capacity. This effect is at least partly mediated by paracrine factors, and does not require physical contact between MEC and MSC. Further studies are warranted to identify the bioactive components, which could be used to enhance MEC bioactivity during lactation.
Background
The bovine mammary gland has long been studied in an agricultural-economic context to optimize milk production and improve its quality. Genetic selection has increased milk yield, and this elevated level of production requires metabolic adaptations to enable the allocation of energy and nutrients to the mammary gland. The energy required during lactation is supplied by an elevated number and activity of mitochondria, which is associated with increased production of reactive oxygen species (ROS) [1]. Indeed, lactation initiation is associated with elevated mitochondrial activity, enhanced endoplasmic reticulum (ER) function, and increased ROS concentration in the blood [2]. These conditions are accompanied by changes in the immune system, shifting toward a pro-inflammatory state, as indicated by increased expression of pro-inflammatory factors such as interleukin-1β (IL-1β), interleukin-6 (IL-6), and tumor necrosis factor-α (TNFα) [3], or by the downregulation of anti-inflammatory factors such as interleukin-10 (IL-10) [4].
While a certain level of ROS is required to maintain homeostasis, elevated concentrations can oxidize proteins, lipids, and genetic material, thereby disrupting cellular metabolism and function [5]. Excessive ROS can also lead to apoptosis, tissue damage [6], and limited ATP production [7]. This may reduce ATP availability for metabolic functions and restrict the supply of reducing elements like NADPH, which are essential for lipid synthesis. Accordingly, in the mammary gland, ROS have been shown to impair milk production capacity and milk yield [8, 9].
In addition to inducing a pro-inflammatory state, ROS accumulation can trigger a condition known as “ER stress” and activate the unfolded protein response (UPR), which has been found to promote lipid accumulation in various cell types through activation or inhibition of sterol regulatory element binding proteins (SREBP), key regulators of cellular lipid metabolism [10,11,12]. Furthermore, in hepatic cells, ER stress has been shown to regulate lipogenic genes including diacylglycerol acyl-transferase (DGAT), stearoyl-CoA desaturase (SCD1), and acetyl-CoA carboxylase (ACC) [13]. These findings demonstrate a direct link between cellular stress and the lipogenic capacity of various cell types, however, this connection remains understudied in mammary epithelial cells (MEC).
Another lipid-related component shown to be regulated by stress is the intracellular lipid droplet (LD), which in MEC serves as the precursor to the secreted lipid-protein assemblies known as milk fat globules (MFG). In MEC, the size and number of intracellular LD are affected by stress [14, 15]. Interestingly, different types of stressors applied to the cells (e.g., bacterial strains, endotoxins, and hydrogen peroxide) induce distinct LD phenotypic changes. These include both morphological and temporal changes in LD size distribution, which correlate with pro-inflammatory and lipogenic gene expression, as well as with cell viability [14].
Over the years, various strategies to alleviate the stress response in MEC and maintain the production capacity of the mammary gland have been investigated. For example, vitamin E, antioxidants and polyphenols extracted from byproducts of the food industry [16] or evergreen vegetation [17] were used as feed additives to mitigate the detrimental effect of stress on milk production [18, 19]. Recently, a new approach involving the utilization of mesenchymal stem cells (MSC) as an immunomodulatory factor to alleviate oxidative and inflammatory stress in different tissues has emerged. MSC are spindle‐shaped cells with multipotent (chondrocyte, osteoblast and adipocyte) and self‐renewal abilities and express specific cell markers (positive for CD73, CD90 and CD105) [20]. These cells can be derived from various adult tissues such as adipose, bone marrow, endometrium and umbilical cord [21, 22]. Specifically, Wharton’s jelly, a gelatinous tissue within the umbilical cord, is commonly used as a source for MSC [23]. In the mammary gland, MSC are part of the stroma [24].
MSC were shown to act on both the adaptive and innate immune systems, modulating the intensity of inflammation in various tissues such as kidneys, lungs, muscles, and tendons [25, 26]. In bovine MEC, co-incubation with MSC ameliorated bacterial and lipopolysaccharide (LPS)-induced inflammation and restored the aberrant blood-milk barrier in vivo due to mastitis [27, 28]. It was also demonstrated that conditioned media (CM) collected from MSC cultures contain paracrine factors, extracellular vesicles and metabolites released by the MSC [29], and can be used to modulate the pro-inflammatory response of cells. For example, the pro-inflammatory response of a human MEC cell line (MCF10A) to LPS was modulated by incubation with MSC-derived CM [30]. Nonetheless, the possible impact on the production capacity of milk components by MEC has not been studied.
MSC have been successfully applied in treating various diseases such as fatty liver and liver fibrosis [31, 32], cardiovascular diseases [33], regenerative medicine [23, 34], repair of injuries in the central nervous system [21], graft‐versus‐host disease [35] and autoimmune diseases [36, 37].
When administered in vivo, MSC modulate the function of multiple subtypes of immune cells through direct contact, paracrine signals and extracellular vesicles, mitochondrial transfer via nanotubes, and by reducing the release of inflammatory factors [38, 39]. To date, the potential utilization of MSC to enhance dairy animal production through their immunomodulatory effects has not been reported. Therefore, this study was undertaken to assess the effect of MSC and their secretome on modulation of stress and the enhancement of lipogenesis in bovine MEC.
Methods
Primary cell cultures
Primary cultures of MEC were established using a previously developed protocol in our group [40]. Briefly, udder tissues were collected post-mortem from three lactating Holstein cows that were slaughtered for commercial meat production, unrelated to this study.
The animals were neither selected nor treated by the research team prior to slaughter. Slaughtering was conducted by certified personnel under strict regulations of the Israeli Ministry of Agriculture and Ministry of Health (ethics approval #80). Tissue collection was conducted at a licensed commercial slaughterhouse operating in compliance with these regulations. The tissues were immediately submerged in an ice-cold growth medium and transported on ice to the lab. In the lab, 10 g of minced tissue was digested in 50 mL of growth medium supplemented with 1 mg/mL collagenase (Worthington Biochemical Corporation, USA), 1 mg/mL hyaluronidase (Sigma-Aldrich, Rehovot, Israel), and 0.02 mg/mL heparin (Sigma-Aldrich, Rehovot, Israel) for 3 h at 37 °C. The cells were washed with growth medium and filtered through a 100-μm cell strainer (BD Falcon, Bedford, MA) and plated on plastic dishes. Medium that was changed every 48 h.
For DAPI and Nile Red fluorescence staining, primary MEC were plated at 50,000 cells/mL in 6-well plates on glass coverslips. For lipid and RNA extraction, cells were plated at 80,000 cells/mL in a 60 mm × 15 mm plastic dish. Upon reaching ~ 80% confluence (~ 3 days post-plating), differentiation was induced by replacing growth medium with induction medium, consisting of the growth medium with 5% (v/v) fetal bovine serum (FBS; Sigma-Aldrich, Rehovot, Israel) and supplemented with 1 μg/ml insulin (Sigma-Aldrich, Rehovot, Israel), 0.5 μg/ml hydrocortisone (Sigma-Aldrich, Rehovot, Israel) and 1 μg/ml prolactin (Sigma-Aldrich, Rehovot, Israel) for 48 h to induce milk lipid and protein synthesis.
Co-culture with mesenchymal stem cells (MSC)
For co-culture experiments, we used MSC derived from the Wharton's jelly layer of bovine umbilical cord (UC-MSC). Cells were obtained from a previously established and characterized cell bank, as described in detail [41, 42]. Briefly, the cells exhibit a spindle-shaped morphology, demonstrate multipotent differentiation capacity into chondrocytes, osteoblasts and adipocytes, and express characteristic MSC markers (CD73 and CD44). For the current study, MSC cryopreserved at passages 2–3 were thawed and used. For co-culture experiments, MSC were cultured in low-glucose Dulbecco’s modified eagle medium (DMEM; + Pyruvate; Gibco, Carlsbad, CA, USA) containing 10% FBS (Gibco), 1% penicillin–streptomycin (Biological Industries, Beit-HaEmek, Israel) and 1% L-glutamine (Sigma-Aldrich, Rehovot, Israel). Low glucose conditions were maintained to prevent differentiation of MSC. Upon reaching confluency, MSC were harvested using 0.05% trypsin–EDTA (Sigma-Aldrich, Rehovot, Israel) and seeded into experimental plates (on MEC) at a 1:10 ratio (MSC:MEC) based on initial MEC seeding density. Co-culture was conducted for 24 h in MEC induction medium followed by LPS treatment.
MSC and fibroblast secretome (conditioned medium) preparation
To prepare CM, MSC were cultured in low-glucose DMEM (+ Pyruvate; Gibco) containing 10% fetal bovine serum (Gibco), 1% penicillin–streptomycin (Biological Industries) and 1% L-glutamine (Sigma-Aldrich). Low glucose conditions were maintained to prevent differentiation of MSC. As a control, CM was also collected from bovine fetal fibroblasts (BFF) cultured in either low- or high-glucose DMEM (+ / − Pyruvate) under the same supplement conditions. CM was collected at 24/48 h after reaching ~ 80% confluency, filtered through a 0.22 µm filter, and applied to differentiated MEC cultures for 24 h.
Gene expression analysis
Total RNA was extracted from primary MEC using the GenElute™ Mammalian Total RNA Miniprep Kit (Sigma-Aldrich, Rehovot, Israel) following the manufacturer's instructions. RNA concentration and purity were determined using a a NanoDrop spectrophotometer (NanoDrop Technologies, Wilmington, DE). RNA samples were kept at − 80 °C until further analysis. For cDNA synthesis, 1 μg of total RNA was reverse-transcribed using the qScript™ cDNA Synthesis Kit (Quanta BioSciences) following the manufacturer’s protocol, and stored at − 20 °C until further analysis.
Gene-specific primers were obtained from published sources or designed using the NCBI primer design tool (Table 1). Standard curves for each primer pair ensured slope values of ~ − 3.3, R2 > 0.9, and amplification efficiencies near 2. Based on these, cDNA was diluted 1:8 with ultrapure water (UPW).
Each qPCR reaction contained 3 μL of diluted cDNA, 10 μL PerfeCTa® SYBR® Green FastMix® (Quanta BioSciences), 5 μL UPW and 2 μL primer mix (forward + reverse, 2 μM each). Reactions were run on a LightCycler®96 instrument (Roche Diagnostic International, Basel, Switzerland) with the following program: pre-incubation at 95 °C for 30 s; 45 cycles of 2-step amplification (95 °C for 5 s and 60 °C for 30 s); followed by a melting curve segment (95 °C for 60 s, followed by a temperature ramp from 65 °C to 97 °C at 0.1 °C /1 s). Each sample was run in triplicate, and each primer pair was tested using a no-template control. Threshold cycles (Ct) were determined by LightCycler®96 software version 1.1.0.1320. Relative gene expression was calculated by the 2−ΔΔCt method [43], using the geometric mean of UXT and 18S as reference genes. Data are presented as fold-change relative to control.
Nuclei and lipid droplet staining
Cells grown on glass coverslips were rinsed three times with PBS and fixed in 4% paraformaldehyde in PBS for 20 min at room temperature. Coverslips were then rinsed four times with PBS and stained with 200 nM Nile Red (Sigma-Aldrich, Rehovot, Israel) for 15 min at room temperature. After three additional PBS washes, cells were stained with 1 µg/mL DAPI (Sigma-Aldrich, Rehovot, Israel) for 5 min. Finally, the coverslips were rinsed four times with PBS and mounted using a Fluoroshield™ mounting medium (Sigma-Aldrich, Rehovot, Israel).
Slides were imaged using an Olympus BX40 fluorescence microscope equipped with an Olympus DP73 digital camera. Images were analyzed using CellSens Entry software (version 1.7, Olympus) and ImageJ software (version 1.53, NIH, Bethesda, MD). Nuclei were quantified, and LD were identified based on an aspect ratio (AR) > 1.5 μm. LD size was calculated using the MinFeret diameter index. LD size distribution was categorized into three groups: small (< 1 μm), medium (1–3 μm), and large (> 3 μm), based on measured diameters.
Lipid extraction and HPLC analysis
After harvest, cells were washed with 1 × PBS, and counted using a cytoSMART® cell counter (Corning®, New York, United States). Total lipids were extracted using the Folch cold-extraction protocol [49].
Lipid species were separated and quantified using high-performance liquid chromatography (HPLC; HP 1200, Agilent Technologies) with an evaporative light-scattering detector (ELSD, Agilent Technologies). Separation was performed on a Zorbax RX-SIL silica column (4.6 × 250 mm, Agilent Technologies) as previously described [50]. Lipids were identified based on retention time using external standards (Sigma-Aldrich, Rehovot, Israel) and quantified using standard calibration curves.
Statistical analysis
Statistical analyses were conducted using JMP® Pro version 18.0.0 software (SAS Institute, Cary, NC). Fold-change gene expression data were log-transformed to achieve homogeneity of variances, while triglyceride (TAG) content and LD numbers and sizes were analyzed without transformation. A two-way mixed ANOVA was conducted to evaluate the effects of treatments (e.g., stressors, MSC, type of CM), time, and their interactions as fixed effects. The experimental replicate and its interactions with fixed factors were included as random blocking effects. When significant interactions were identified, follow-up analyses were performed within levels of the interacting factor.
Mean differences were further evaluated using a one-way mixed ANOVA model, including experiment and experiment-by-treatment interactions as random effects). Post hoc comparisons were preformed using Tukey’s HSD for multiple comparisons or a two-tailed t-test for pairwise comparisons. Chi-square tests were used to compare LD size distribution between treatments at each time point. Statistical significance was set at P < 0.05 and trends were reported when 0.05 < P ≤ 0.1.
Results
MEC response to stress with a focus on lipogenic traits
The response to stress was measured by the change in expression of pro-inflammatory and lipogenic genes at three different time points: 5, 24, and 48 h post-exposure to LPS or H2O2. The effects of treatment, time and their interaction were tested, and significant (two-way mixed ANOVA, P < 0.05) interactions were found for all gene except DGAT, suggesting that treatment effects varied over time.
While all pro-inflammatory genes (IL-6, TNFα and IL-1β) were upregulated in response to LPS, only IL-6 and IL-1β were upregulated in response to H2O2, and the increase was milder. The most extreme differences were measured for IL-1β, which showed a significant increase of 74-, 802- and 518-fold compared to control at 5, 24, and 48 h, respectively, after treatment with LPS (Tukey HSD test, P < 0.05; Fig. 1A). These expression levels were significantly higher by 17-, 244- and 1847-fold compared to the same timepoints (5, 24 and 48 h, respectively) after treatment with H2O2 (Tukey HSD test, P < 0.05; Fig. 1A). In addition, in response to LPS, pro-inflammatory gene expression tended to increase over time, with the highest levels observed at the later time points (24 and 48 h), whereas in response to H2O2, expression was highest at 5 h. Consequently, LPS induced the strongest increase in gene expression at all time points tested, except for IL-6 at 5 h, where expression in the H2O2 treated group was significantly higher than in the control (Tukey HSD test, P < 0.05), while LPS treatment did not differ significantly from control (Fig. 1A).
Temporal gene expression profiles of MEC subjected to stress. Differentiated MEC were cultured with 1 µg/mL LPS or 500 µM H2O2 for 5, 24 and 48 h. Gene expression was determined for A Pro-inflammatory cytokines, and B Lipogenesis-related enzymes. Values are presented as means and standard error bars. Different letters indicate significant differences, capital letter for differences between treatments within time points, and small letters for differences between time points within the same treatment
For lipogenic genes, ACC expression did change significantly in response to LPS and was significantly higher than control in response to H2O2 at all time points (Tukey HSD test, P < 0.05; Fig. 1B). In contrast, SCD1 expression increased significantly in response to LPS at all time points (Tukey HSD test, P < 0.05), showed no significant response to H2O2 at 5 and 24 h, and decreased significantly compared to control at 48 h (Tukey HSD test, P < 0.05; Fig. 1B). Fatty acid synthase (FASN) expression was significantly higher when cells were treated with LPS compared with control and significantly lower in response to H2O2 at 5 h (Tukey HSD test, P < 0.05; Fig. 1B), while at other time points, there were no significant differences between treatments. DGAT expression remained unchanged at 5 and 24 h for both stressors, and decreased significantly in response to H2O2 treatment at 48 h (Tukey HSD test, P < 0.05; Fig. 1B).
Morphometric changes in intracellular lipid droplets upon stress
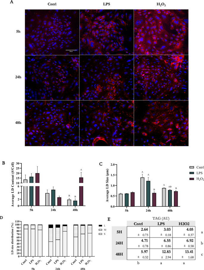
Changes in LD numbers and size were assessed in response to stress induction by H2O2 and LPS over time. The mean number of LD per cell did not differ significantly between treatments after 5 and 24 h (One-way ANOVA, P = 0.669 and P = 0.151, respectively). However, after 48 h, LD number per cell significantly increased in response to H2O2 compared to both LPS and control treatments (Tukey HSD test, P < 0.05; Fig. 2A, B). LD mean size was significantly reduced in cells treated with H2O2 at 24 and 48 h compared to control (Tukey HSD test, P < 0.05; Fig. 2A, C). After 48 h, LD size also tended to decrease in response to LPS treatment compared to control (Tukey HSD test, P = 0.07; Fig. 2C).
Lipogenic effect of stressors on MEC cultures over time. MEC were treated with 1 µg/mL LPS or 500 µM H2O2 for 5, 24 and 48 h. Neutral lipids were stained with Nile red (red), and nuclei were stained with DAPI (blue) and phenotypic characteristics of lipid droplets (LD) were analyzed. A Representative fluorescent images of each treatment at each time point. B, C Bar graphs showing mean LD content per cell (B) and mean LD size per cell (C) ± standard error. D LD size distribution (S: small LD, X < 1 µm; M: medium LD, 1 µm < X < 3 µ; L: large LD, X > 3 µm.) E Mean triglyceride (TAG) content per million cells ± standard error in arbitrary units (AU). For panels (B), (C) and (E), different letters indicate significant differences
To evaluate shifts in LD size distribution over time, LD were categorized as small (< 1 μm), medium (1–3 μm), or large (> 3 μm). At 5 h, the LD size distribution was similar among all treatments (Chi-square likelihood ratio test, P = 0.96). In contrast, at 24 h, a significant change in LD size distribution was observed (Chi-square likelihood ratio test, P < 0.0001; Fig. 2D). Specifically, the proportion of small LD increased by 32.4% in H2O2 treated and 6.06% in LPS treated cells relative to control. By 48 h, the proportion of small LD rose by 9.3% and 11.8% in LPS and H2O2 treatments, respectively, compared to control. However, these differences were not statistically significant overall (Chi-square likelihood ratio test, P = 0.4; Fig. 2D).
Finally, intracellular TAG content was measured following exposure to LPS or H2O2 at different time points. Both treatment and time significantly affected TAG content (Two-way ANOVA, P = 0.004 and P < 0.0001, respectively), with no significant interaction between them (Two-way ANOVA, P = 0.087). Consequently, the effects of treatment and time were assessed separately. TAG content increased significantly over time, with each time point showing higher levels than the previous (Tukey HSD test, P < 0.05). In addition, both LPS and H2O2 treatments significantly increased TAG levels by approximately two-fold compared to control (Tukey HSD test, P < 0.05; Fig. 2E).
Immunomodulatory and pro-lipogenic effect of MSC on MEC primary culture
Based on preliminary studies the co-culture system consisted of a 10:1 ratio of differentiated MEC to MSC, treated with 1 μg/ml LPS for 5 h. To assess the effect of MSC on MEC responses to stress, we measured the expression of pro-inflammatory, phase 2, and lipogenic genes. The effect of MSC presence, LPS treatment and their interaction were tested. Significant interactions were observed for all genes except FASN and superoxide dismutase (SOD) (Two-way ANOVA, P < 0.05), indicating that MSC modulated MEC response to LPS.
For the pro-inflammatory genes IL-6 and TNFα, LPS-induced expression was significantly blunted with MSC compared to MEC alone (t-test, P = 0.003, P < 0.0001, respectively; Fig. 3). The presence of MSC also influenced the expression of phase 2 response genes, nuclear respiratory factor 2 (NRF2), glutathione peroxidase (GPx), SOD and C/EBP homologous protein (CHOP). NRF2 expression increased in response to LPS in MEC monocultures (t-test, P = 0.001), but decreased when co-cultured with MSC (t-test, P = 0.02; Fig. 3). Similarly, CHOP expression decreased with LPS treatment in the presence of MSC (t-test, P = 0.002), while it remained unchanged in MEC monocultures (Fig. 3). For GPx, LPS slightly reduced expression in MEC alone (t-test, P = 0.02), but significantly increased expression in co-culture with MSC (t-test, P = 0.02; Fig. 3). Notably, MSC significantly elevated GPx expression regardless of LPS treatment (t-test, P < 0.0001; Fig. 3).
Gene expression response of MEC co-cultured with MSC, with and without LPS-induced stress. Differentiated MEC were cultured alone or in co-culture with MSC, with or without 1 µg/mL LPS for 5 h. Gene expression levels of pro-inflammatory cytokines (IL-6 and TNFα), phase 2 and antioxidants genes (NRF, CHOP, SOD and GPX), and lipogenesis-related enzymes (FASN and ACC) are presented as mean values with standard error bars. Connecting lines (solid or dashed) with asterisks (*) indicate significant differences
Among lipogenic genes, FASN expression was significantly increased by MSC co-culture under both control and LPS-treated conditions (t-test, P = 0.001, P = 0.002, respectively), while LPS alone had no effect on FASN expression in either culture condition (t-test, P > 0.05; Fig. 3). In contrast, ACC expression was significantly elevated by either LPS or MSC alone (t-test, P = 0.003, P = 0.001, respectively), but remained unchanged when both were applied together (Fig. 3).
Next, we determined how the lipogenic capacity of MEC is altered by LPS treatment, MSC co-culture, or their combination. Nile red staining (Fig. 4A) and TAG quantification (Fig. 4B) showed that both LPS and MSC significantly increased TAG content in MEC (t-test, P = 0.03 and P = 0.02, respectively). There was no significant interaction between LPS and MSC presence (Two-way ANOVA, p = 0.62), indicating that each treatment independently elevated TAG levels in MEC.
Lipogenic effect of MSC on MEC cultures, with and without LPS-induced stress. Differentiated MEC were cultured alone or in co-culture with MSC, with or without 1 µg/mL LPS for 24 h. A Representative fluorescent images of each treatment, showing neutral lipids staining with Nile red (red), and nuclei staining with DAPI (blue). B Mean triglyceride (TAG) content per million cells ± standard error, presentred in arbitrary units (AU)
Effect of MSC’s paracrine signals on MEC
The effect of MSC-CM on MEC was evaluated under basal conditions (i.e., without external stressor) and compared to BFF-CM, which served as the control. Notably, BFF and MSC cultures were maintained in their respective growth medium which differ in glucose concentration.
Compared to BFF-CM, incubation with MSC-CM significantly reduced the expression of pro-inflammatory cytokines TNFα and IL-6 (One-way mixed ANOVA, P = 0.009 and P = 0.005, respectively; Fig. 5A), while expression of the anti-inflammatory cytokine IL-10 remained unchanged (One-way mixed ANOVA, P = 0.14; Fig. 5A). Additionally, expression of the phase 2 gene NRF2 was significantly elevated in MEC treated with MSC-CM (One-way mixed ANOVA, P = 0.036, Fig. 5B). Interestingly, all tested lipogenic genes showed significantly higher expression in response to MSC-CM: ACC increased by 1.7-fold (One-way mixed ANOVA, P = 0.016), FASN increased by 2.5-fold (One-way mixed ANOVA, P = 0.0001), SCD1 increased by 2.7-fold (One-way mixed ANOVA, P = 0.0003) and DGAT increased by 1.4-fold (One-way mixed ANOVA, P = 0.01; Fig. 5C).
Gene expression profile in MEC with BFF- or MSC- condition media (CM). Differentiated MEC were cultured with 24-h CM from BFF or MSC for 24 h. Gene expression levels of A pro- and anti-inflammatory cytokines, B phase 2 and antioxidants genes, and C lipogenesis-related enzymes, are presented as mean ± standard error. Connecting lines with asterisks (*) indicate significant differences
Next, we investigated the combined effect of MSC-CM and LPS-treatment on MEC using the same experimental design. The effects of CM type, LPS, and their interaction were analyzed. Except for ACC, no significant interactions were found between CM type and LPS treatment for the measured genes (Two-way mixed ANOVA, P > 0.05), suggesting that, unlike direct co-culture, the influence of MSC-CM on MEC was largely independent of LPS.
Expression of TNFα and IL-6 increased significantly in response to LPS treatment (Tukey HSD test, P < 0.05), though no dose-dependent effect was observed (Tukey HSD test, P > 0.05; Fig. 6). For IL-6, a trend towards reduced expression in MSC-CM compared to BFF-CM was noted (One-way mixed ANOVA, P = 0.075). IL-10 and HIF1a expression were unaffected by either CM type or LPS treatment (One-way mixed ANOVA, P > 0.05). In contrast, NRF2 expression was significantly elevated by MSC-CM, regardless of LPS dose (One-way mixed ANOVA, P = 0.014) and was unaffected by LPS itself (One-way mixed ANOVA, P = 0.84; Fig. 6).
Gene expression profile in MEC with BFF- or MSC- condition media (CM), with and without LPS-induced stress. Differentiated MEC were cultured with 24-h CM from BFF or MSC, with or without 1 µg/mL LPS, for 24 h. Gene expression levels of A pro- and anti-inflammatory cytokines, B phase 2 and antioxidants genes, and C lipogenesis-related enzymes, are presented as mean ± standard error. Different letters or connecting lines with asterisks (*) indicate significant differences
Among lipogenic genes, ACC expression showed a significant interaction between LPS and CM type. Under BFF-CM, ACC expression increased in response to both LPS concentrations (Tukey HSD test, P < 0.05), whereas under MSC-CM, ACC levels remained stable across treatments (Tukey HSD test, P > 0.05; Fig. 6). Nonetheless, MSC-CM significantly elevated ACC expression compared to BFF-CM under basal and in 1 μg/ml LPS conditions (One-way mixed ANOVA, P = 0.01 and P = 0.02, respectively; Fig. 6). DGAT1 and SCD1 expression were significantly upregulated by MSC-CM under basal conditions (One-way mixed ANOVA, P = 0.01 and P = 0.0003, respectively; Fig. 5), but not affected by LPS treatment (One-way mixed ANOVA, P = 0.53 and P = 0.42, respectively; Fig. 6). FASN expression was also significantly elevated by MSC-CM regardless of LPS exposure (One-way mixed ANOVA, P = 0.048) and not influenced by LPS concentration (one-way mixed ANOVA, P = 0.7).
Overall, LPS treatment induced a robust pro-inflammatory gene response in MEC, whereas MSC-CM tended to attenuate this response while concurrently enhancing expression of lipogenic genes.
Effect of BFF and MSC’s paracrine signals on MEC; the effect of glucose
In contrast to the previous experimental setup, where BFF and MSC were cultured in their specific medium, in this experiment, CM were collected from BFF and MSC cultured in a uniform, low glucose medium.
Under basal conditions, MEC incubated with MSC-CM exhibited reduced expression of the pro-inflammatory cytokines TNFα and IL-6 compared to those incubated with BFF-CM (One-way mixed ANOVA, P = 0.018, P = 0.036, respectively; Fig). Expression levels of NRF2 or HIF1a were unaffected by CM source (One-way mixed ANOVA, P = 0.99, P = 0.19, respectively; Fig). Among lipogenic genes, expression was generally higher in the MSC-CM group. However, only FASN expression was significantly elevated (One-way mixed ANOVA, P = 0.043), while SCD1 showed a trend towards increased expression (One-way mixed ANOVA, P = 0.08), and ACC expression change was insignificant (One-way mixed ANOVA, P = 0.188; Fig. 7).
Gene expression profile in MEC with BFF- or MSC- condition media (CM). Differentiated MEC were cultured with 48-h CM from BFF or MSC for 24 h. Gene expression levels of A pro-inflammatory cytokines, B phase 2 and antioxidants genes, and C lipogenesis-related enzymes, are presented as mean ± standard error. Connecting lines with asterisks (*) indicate significant differences, dashed line indicates a trend (0.05 > P > 0.1)
The interaction between LPS concentration and CM origin was not significant for any of the genes tested (Two-way mixed ANOVA, P > 0.05). Thus, the effect of LPS dosage and CM type were analyzed independently. For the pro-inflammatory genes TNFα and IL-6, only LPS dosage had a significant effect (One-way mixed ANOVA, P = 0.004 and P = 0.001, respectively), with both genes showing elevated expression in response to LPS at both concentrations, regardless of CM type (Fig. 8A). Expression of NRF2 showed a trend to increase in response to MSC-CM compared to BFF-CM (One-way mixed ANOVA, P = 0.098; Fig. 8B).
Gene expression profile in MEC with BFF- or MSC- condition media (CM), with and without LPS-induced stress. Differentiated MEC were cultured with 48-h CM from BFF or MSC, with or without 1 µg/mL LPS, for 24 h. Gene expression levels of A pro-inflammatory cytokines, B phase 2 and antioxidants genes, and C lipogenesis-related enzymes, are presented as mean ± standard error. Connecting lines with asterisks (*) indicate significant differences
Regarding lipogenic genes, SCD1 expression was significantly higher in the MSC-CM group compared to BFF-CM (One-way mixed ANOVA, P = 0.035), while LPS dosage had no effect (One-way mixed ANOVA, P = 0.95; Fig. 8C). ACC expression was unaffected by both LPS dose and CM origin (One-way mixed ANOVA, P = 0.86 and P = 0.48, respectively; Fig. 8C). Although FASN expression appeared elevated in response to MSC-CM, this increase did not reach statistical significance (One-way mixed ANOVA, P = 0.19; Fig. 8C).
Discussion
Modern dairy cows under intense management of commercial dairy farms face constant challenges that often trigger a pro-inflammatory response, especially during early lactation. [51, 52]. This response can impair the oxidative status of MEC [53, 54] and consequently reduce the gland’s production capacity, and alter milk composition [55,56,57]. To counteract these effects and maintain milk yield and quality, various nutritional, genetic, and metabolic strategies have been employed over the years.
Here, we report for the first time an attempt to harness the immunomodulatory potential of MSC and their secretome to improve MEC productivity under stress. Our results suggest that MSC modulate MEC responses to LPS and enhance their ability to maintain lipid production under stress. Notably, these effects do not require direct contact between MSC and MEC, as similar immunomodulatory benefits were observed when only the MSC secretome was used as a CM for LPS-treated MEC. Importantly, glucose levels in the medium used to collect the MSC secretome significantly influenced its immunomodulatory effect. Additionally, a key finding of this study is that, regardless of external stress, both MSC and their secretome increased lipogenic gene expression and total TAG content in MEC, indicating enhanced lipogenic capacity.
We first characterized the pro-inflammatory response of MEC and assessed the involvement of lipid metabolic pathways in the response to stress conditions. Using H2O2 and LPS as external stressors in dose- and time- dependent experiments, we observed significant upregulation of pro-inflammatory cytokines (TNFα, IL-6, IL-1β), confirming activation of the pro-inflammatory response, consistent with previous in vivo and in vitro studies [58,59,60]. Nonetheless, lipogenic genes displayed distinct temporal expression patterns depending on the stressor. For instance, ACC expression increased in response to H2O2 at all time points but not by LPS whereas SCD1 expression rose with LPS and decreased with H2O2. The SCD1 elevation reported herein aligns with previous reports in various cell types [61], supporting our hypothesis that the mammary gland’s stress response includes modulated lipogenic capacity.
It is noteworthy that the analyzed lipogenic genes, though regulated by SREBP pathways, exhibited divergent expression patterns in response to treatments. This asynchrony, previously reported in the mammary gland [62], suggests that metabolic responses to stress involve multiple regulatory molecules recruited to varying extents under different stress conditions.
Previous studies have shown that inflammation affects key enzymes and pathways in lipogenesis and lipolysis [15, 63]. In accordance, we found that both H2O2 and LPS increased TAG content in MEC. The elevated TAG may result from increased lipid production, reduced secretion, or altered ratios between TAG and membrane synthesis, as both processes share diacylglycerol as a substrate. All of the above can affect the size and number of intracellular LD [64]. Pro-inflammatory signaling is known to redirect resources from lipid storage to immune-supporting pathways. For example, in Drosophila, toll-like receptor activation shifts resources from TAG storage to phospholipid synthesis [65], potentially altering LD size distribution due to changes in available polar lipids for emulsification [66]. In line with this, we previously observed that the pro-inflammatory response of bovine MEC to bacteria secretome and LPS alters the number and size of intracellular LD [14]. Here, both stressors shifted LDs towards smaller sizes over time, with H2O2 eliciting a more rapid response, likely due to its direct oxidative effects compared to the receptor-mediated response triggered by LPS.
After mapping the MEC stress response and lipogenic gene expression, we introduced MSC as co-culture or their secretome as CM to assess their impact on MEC responses to LPS. Under basal conditions, co-culturing MEC with MSC slightly increased pro-inflammatory gene expression compared to MEC monoculture, but this increase was marginal relative to LPS or H2O2 treatments. The presence of MSC also elevated cellular fat content, comparable to LPS-induced increases, indicating a stress response not previously reported, as prior studies only measured MSC immunomodulatory effects under LPS- or bacterial-induced stress [27, 28, 30]. Consistent with earlier findings, LPS-treatment resulted in higher pro-inflammatory cytokine expression in MEC monoculture compared than in co-culture with MSC, suggesting that MSC attenuate the MEC response to LPS. Given the cell ratio at experiment onset, most of the LPS response in co-culture likely originated from MEC.
Regarding phase 2 gene expression, no differences were observed between MEC and co-cultures for NRF2 and its downstream genes under basal conditions. However, after LPS treatment, co-cultures showed significantly decreased NRF2 and increased GPx expression, indicating improved antioxidative capacity. The lack of uniform phase 2 gene response under stress, is consistent with previous findings in bovine aortic endothelial cells [67].
MSC immunomodulatory effects are partly mediated by paracrine signals and extracellular vesicles [68]. We observed a paracrine effect on bovine MEC, as the MSC secretome, compared to BFF secretome (control), specifically modulated MEC responses. Under basal conditions, MSC secretome reduced pro-inflammatory cytokine expression and increased lipogenic gene expression in MEC. To our knowledge, this is the first report of MSC secretome inducing a lipogenic response in MEC or any cell type.
When applying MSC or BFF secretome as CM to MEC in the presence of LPS, the MSC-CM continued to suppress pro-inflammatory gene expression and upregulate lipogenic genes, suggesting that MSC-CM not only enhances lipogenic gene expression but also mitigates stress-induced disruptions to these pathways.
High glucose levels in culture media can influence MEC pro-inflammatory gene expression [69], likely via effects on cellular energy metabolism, and AMPK signaling [70], which in turn modulate SREBP-regulated genes and cytokine expression [71,72,73,74,75]. MSC are typically cultured in low-glucose medium to inhibit differentiation, whereas BFF are usually cultured in medium containing standard glucose levels. Therefore, differences in glucose concentration between the culture conditions of BFF and MSC, used as sources for CM, may influence the response of MEC by altering metabolite concentrations independently of the cells’ secretome. To control this, we repeated experiments with both cell types cultured in low-glucose medium prior to collection of CM. Under these conditions, MSC-CM still reduced the pro-inflammatory cytokine expression in MEC compared to BFF-CM, but did not ameliorate the LPS response. This suggests that residual glucose or the secretome itself, influenced by initial glucose levels, may disrupt MSC-CM’s immunomodulatory effect. Nevertheless, MSC-CM consistently elevated lipogenic gene expression in MEC, regardless of glucose levels or stress conditions.
Conclusions
MSC and their secretome represent promising immunomodulatory agents capable of enhancing mammary gland function, particularly by increasing milk fat production. Some effects of the secretome are influenced by the glucose concentration used during MSC culture, but the pro-lipogenic effect persists regardless of glucose levels. Identifying the specific lipogenic factors in the MSC secretome presents an exciting avenue for future research and may offer novel strategies to boost milk production. These findings also highlight a potential therapeutic avenue for improving cellular resilience to stress. These insights can contribute to the agricultural industry in developing methods to improve cow health and welfare, as well as improve milk production and quality.
Abbreviations
- MEC:
-
Mammary gland epithelial cells
- MSC:
-
Mesenchymal stem cells
- ACC:
-
Acetyl-CoA carboxylase
- FASN:
-
Fatty acid synthase
- SCD1:
-
Stearoyl-CoA desaturase
- IL-6:
-
Interleukin 6
- TNFα:
-
Tumor necrosis factor α
- DGAT:
-
Diacylglycerol acyl-transferase
- ROS:
-
Reactive oxygen species
- ER:
-
Endoplasmic reticulum
- IL-1β:
-
Interleukin-1β
- IL-10:
-
Interleukin-10
- SREBP:
-
Sterol regulatory element binding proteins
- MFG:
-
Milk fat globules
- CM:
-
Conditioned media
- LPS:
-
Lipopolysaccharide
- DMEM:
-
Dulbecco’s modified eagle medium
- FBS:
-
Fetal bovine serum
- BFF:
-
Bovine fetal fibroblasts
- LD:
-
Lipid droplets
- TAG:
-
Triglyceride
- SOD:
-
Superoxide dismutase
- NRF2:
-
Nuclear respiratory factor 2
- GPx:
-
Glutathione peroxidase
- CHOP:
-
C/EBP homologous protein
References
Kumari U, Ya Jun W, Huat Bay B, Lyakhovich A. Evidence of mitochondrial dysfunction and impaired ROS detoxifying machinery in fanconi anemia cells. Oncogene. 2014;33(2):165–72.
Piccione G, Borruso M, Giannetto C, Morgante M, Giudice E. Assessment of oxidative stress in dry and lactating cows. Acta Agric Scand Sect A. 2007;57(2):101–4.
Trevisi E, Jahan N, Bertoni G, Ferrari A, Minuti A. Pro-inflammatory cytokine profile in dairy cows: consequences for new lactation. Ital J Anim Sci. 2015;14:285–92.
Fávero JF, Silva ASD, Bottari NB, Schetinger MRC, Morsch VMM, Baldissera MD, et al. Physiological changes in the adenosine deaminase activity, antioxidant and inflammatory parameters in pregnant cows and at post-partum. J Anim Physiol Anim Nutr. 2018;102:910–6.
Apel K, Hirt H. Reactive oxygen species: metabolism, oxidative stress, and signal transduction. Annu Rev Plant Biol. 2004;55:373–99.
Kamat JP, Devasagayam TPA, Priyadarsini KI, Mohan H. Reactive oxygen species mediated membrane damage induced by fullerene derivatives and its possible biological implications. Toxicology. 2000;155:55–61.
Murphy MP. How mitochondria produce reactive oxygen species. Biochem J. 2008;417:1–13.
Stefanon B, Colitti M, Gabai G, Knight CH, Wilde CJ. Mammary apoptosis and lactation persistency in dairy animals. J Dairy Res. 2002;69:37–52.
Thomas E, Zeps N, Rigby P, Hartmann P. Reactive oxygen species initiate luminal but not basal cell death in cultured human mammary alveolar structures: a potential regulator of involution. Cell Death Dis. 2011;2:e189–e189.
Chen H, Yuan R, Zhang Y, Zhang X, Chen L, Zhou X, et al. ATF4 regulates SREBP1c expression to control fatty acids synthesis in 3T3-L1 adipocytes differentiation. Biochim Biophys Acta (BBA) Gene Regul Mech. 2016;1859:1459–69.
Ren L-P, Yu X, Song G-Y, Zhang P, Sun L-N, Chen S-C, et al. Impact of activating transcription factor 4 signaling on lipogenesis in HepG2 cells. Mol Med Rep. 2016;14:1649–58.
Han J, Kaufman RJ. The role of ER stress in lipid metabolism and lipotoxicity. J Lipid Res. 2016;57:1329–38.
Lee A-H, Scapa EF, Cohen DE, Glimcher LH. Regulation of hepatic lipogenesis by the transcription factor XBP1. Science. 2008;320:1492–6.
Tzirkel-Hancock N, Raz C, Sharabi L, Argov-Argaman N. The stressogenic impact of bacterial secretomes is modulated by the size of the milk fat globule used as a substrate. Foods. 2024;13:2429.
Tzirkel-Hancock N, Sharabi L, Argov-Argaman N. Milk fat globule size: Unraveling the intricate relationship between metabolism, homeostasis, and stress signaling. Biochimie. 2023;215:4–11.
Argov-Argaman N, Cohen-Zinder M, Leibovich H, Yishay M, Eitam H, Agmon R, et al. Dietary pomegranate peel improves milk quality of lactating ewes: emphasis on milk fat globule membrane properties and antioxidative traits. Food Chem. 2020;313:125822.
Shalev Y, Hadaya O, Bransi-Nicola R, Landau S, Azaizeh H, Muklada H, et al. Entourage effect for phenolic compounds on production and metabolism of mammary epithelial cells. Heliyon. 2022;8:e09025.
Hadaya O, Bransi-Nicola R, Shalev Y, Azaizeh H, Roth Z, Muklada H, et al. Pistacia lentiscus extract enhances mammary epithelial cells’ productivity by modulating their oxidative status. Sci Rep. 2020;10:20985.
Landau SY, Hadaya O, Muklada H, Argov-Argaman N. Inversion of a paradigm: the positive roles of plant phenolics in dairy goat nutrition. Small Rumin Res. 2023;226:107036.
Hashemi S-S, Niknam Z, Mojtaba Zebarjad S, Mehrabani D, Jalli R, Saeedi Moghadam M, et al. Tracking the healing effect of human Wharton’s jelly stem cells labeled with superparamagnetic iron oxide nanoparticles seeded onto polyvinyl alcohol/chitosan/carbon nanotubes in burn wounds by MRI and Prussian blue staining. Biomed Mater. 2025;20:025037.
Khodabandeh Z, Mehrabani D, Dehghani F, Gashmardi N, Erfanizadeh M, Zare S, et al. Spinal cord injury repair using mesenchymal stem cells derived from bone marrow in mice: a stereological study. Acta Histochem. 2021;123:151720.
Iravani K, Mehrabani D, Doostkam A, Azarpira N, Iranpour P, Bahador M, et al. Use of magnetic resonance imaging to assess the regenerative effects of adipose tissue-derived mesenchymal stem cells in a rabbit cartilaginous laryngeal defect model. Curr Ther Res. 2022;97:100682.
Mehrabani D, Nazempour M, Mehdinavaz-Aghdam R, Hashemi S-S, Jalli R, Moghadam MS, et al. MRI tracking of human Wharton’s jelly stem cells seeded onto acellular dermal matrix labeled with superparamagnetic iron oxide nanoparticles in burn wounds. Burns Trauma. 2022;10:tkac018.
Choudhary RK, Zhao F-Q. Stem cells in mammary health and milk production. Curr Stem Cell Res Ther. 2022;17:207–13.
Behnke J, Kremer S, Shahzad T, Chao C-M, Böttcher-Friebertshäuser E, Morty RE, et al. MSC based therapies—new perspectives for the injured lung. mdpi.com [Internet]. 2020; Available from: https://www.mdpi.com/655738
de Witte SFH, Merino AM, Franquesa M, Strini T, van Zoggel JAA, Korevaar SS, et al. Cytokine treatment optimises the immunotherapeutic effects of umbilical cord-derived MSC for treatment of inflammatory liver disease. Stem Cell Res Ther. 2017;8:140.
Yan S, Ye P, Aleem MT, Chen X, Xie N, Zhang Y. Mesenchymal stem cells overexpressing ACE2 favorably ameliorate LPS-induced inflammatory injury in mammary epithelial cells. front immunol [Internet]. 2022 [cited 2025 Mar 5];12. Available from: https://www.frontiersin.org/journals/immunology/articles/https://doi.org/10.3389/fimmu.2021.796744/full
Yan S, Zhang C, Ji X, Wu G, Huang X, Zhang Y, et al. MSC-ACE2 ameliorates streptococcus uberis-induced inflammatory injury in mammary epithelial cells by upregulating the IL-10/STAT3/SOCS3 pathway. Front Immunol [Internet]. 2022 [cited 2025 Mar 5];13. Available from: https://www.frontiersin.org/journals/immunology/articles/https://doi.org/10.3389/fimmu.2022.870780/full
Eleuteri S, Fierabracci A. Insights into the secretome of mesenchymal stem cells and its potential applications. Int J Mol Sci. 2019;20:4597.
Qin J, Cai Y, Wang Y, Sun N, An N, Yang J, et al. Mitigative effect and mechanism of caffeic acid combined with umbilical cord-mesenchymal stem cells on LPS-induced mastitis. J Agric Food Chem. 2024;72:23271–85.
Jurewicz M, Yang S, Augello A, Godwin JG, Moore RF, Azzi J, et al. Congenic mesenchymal stem cell therapy reverses hyperglycemia in experimental type 1 diabetes. Diabetes. 2010;59:3139–47.
Mehrabani D, Khajehahmadi Z, Tajik P, Tamadon A, Rahmanifar F, Ashraf M, et al. Regenerative effect of bone marrow-derived mesenchymal stem cells in thioacetamide-induced liver fibrosis of rats. Arch Razi Inst. 2019;74:279–86.
Xu J-Y, Lee Y-K, Ran X, Liao S-Y, Yang J, Au K-W, et al. Generation of induced cardiospheres via reprogramming of skin fibroblasts for myocardial regeneration. Stem Cells. 2016;34:2693–706.
Irani D, Mehrabani D, Karimi-Busheri F. Mesenchymal stem cells in regenerative medicine, possible applications in the restoration of spermatogenesis: a review. Cell J (Yakhteh). 2024;26:169–84.
Peng Y, Chen X, Liu Q, Zhang X, Huang K, Liu L, et al. Mesenchymal stromal cells infusions improve refractory chronic graft versus host disease through an increase of CD5+ regulatory B cells producing interleukin 10. Leukemia. 2015;29:636–46.
Cipriani P, Carubbi F, Liakouli V, Marrelli A, Perricone C, Perricone R, et al. Stem cells in autoimmune diseases: Implications for pathogenesis and future trends in therapy. Autoimmun Rev. 2013;12:709–16.
Hosseini-Asl S-K, Mehrabani D, Karimi-Busheri F. Therapeutic effect of mesenchymal stem cells in ulcerative colitis: a review on achievements and challenges. J Clin Med. 2020;9:3922.
Xiao K, He W, Guan W, Hou F, Yan P, Xu J, et al. Mesenchymal stem cells reverse EMT process through blocking the activation of NF-κB and Hedgehog pathways in LPS-induced acute lung injury. Cell Death Dis. 2020;11:1–17.
Zachar L, Bačenková D, Rosocha J. Activation, homing, and role of the mesenchymal stem cells in the inflammatory environment. J Inflamm Res. 2016;9:231–40.
Cohen B-C, Shamay A, Argov-Argaman N. Regulation of lipid droplet size in mammary epithelial cells by remodeling of membrane lipid composition—A potential mechanism. PLoS ONE. 2015;10:e0121645.
Shimoni C, Goldstein M, Ribarski-Chorev I, Schauten I, Nir D, Strauss C, et al. Heat shock alters mesenchymal stem cell identity and induces premature senescence. front cell dev biol [Internet]. 2020 [cited 2025 Mar 19];8. Available from: https://www.frontiersin.org/journals/cell-and-developmental-biology/articles/https://doi.org/10.3389/fcell.2020.565970/full
Nir D, Ribarski-Chorev I, Shimoni C, Strauss C, Frank J, Schlesinger S. Antioxidants attenuate heat shock induced premature senescence of bovine mesenchymal stem cells. Int J Mol Sci. 2022;23:5750.
Livak KJ, Schmittgen TD. Analysis of relative gene expression data using real-time quantitative PCR and the 2−ΔΔCT Method. Methods. 2001;25:402–8.
Dipasquale D, Basiricò L, Morera P, Primi R, Tröscher A, Bernabucci U. Anti-inflammatory effects of conjugated linoleic acid isomers and essential fatty acids in bovine mammary epithelial cells. Animal. 2018;12(10):2108–21144.
Amin I, Rashid SM, Shubeena S, Hussain I, Ahmad SB, Mir MUR, et al. TLR4/NFκB-mediated anti-inflammatory and antioxidative effect of hexanic and ethanolic extracts of Curcuma longa L. in buffalo mammary epithelial cells. Separations. 2022;9(12):414.
Jin XL, Wang K, Liu L, Liu HY, Zhao F-Q, Liu JX. Nuclear factor-like factor 2-antioxidant response element signaling activation by tert-butylhydroquinone attenuates acute heat stress in bovine mammary epithelial cells. J Dairy Sci. 2016;99:9094–103.
Ghadiri S, Spalenza V, Dellafiora L, Badino P, Barbarossa A, Dall’Asta C, et al. Modulation of aflatoxin B1 cytotoxicity and aflatoxin M1 synthesis by natural antioxidants in a bovine mammary epithelial cell line. Toxicol Vitro. 2019;57:174–83.
Bionaz M, Loor JJ. Identification of reference genes for quantitative real-time PCR in the bovine mammary gland during the lactation cycle. Phys Genomics. 2007;29:312–9.
Folch J, Lees M, Stanley GHS. A simple method for the isolation and purification of total lipides from animal tissues. J Biol Chem. 1957;226:497–509.
Argov-Argaman N, Mesilati-Stahy R, Magen Y, Moallem U. Elevated concentrate-to-forage ratio in dairy cow rations is associated with a shift in the diameter of milk fat globules and remodeling of their membranes. J Dairy Sci. 2014;97:6286–95.
Bradford BJ, Yuan K, Farney JK, Mamedova LK, Carpenter AJ. Invited review: inflammation during the transition to lactation: new adventures with an old flame. J Dairy Sci. 2015;98:6631–50.
Sordillo LM, Contreras GA, Aitken SL. Metabolic factors affecting the inflammatory response of periparturient dairy cows†. Anim Health Res Rev. 2009;10:53–63.
Favorit V, Hood WR, Kavazis AN, Skibiel AL. Graduate student literature review: mitochondrial adaptations across lactation and their molecular regulation in dairy cattle*. J Dairy Sci. 2021;104:10415–25.
Zhang K, Zhang R, Zhang Y, Zhang M, Su H, Zhao F, et al. Regulation of LPS-induced inflammatory responses in bovine mammary epithelial cells via TLR4-mediated NF-κB and MAPK signaling pathways by lactoferrin. Life. 2025;15:69.
Jóźwik A, Krzyżewski J, Strzałkowska N, Poławska E, Bagnicka E, Wierzbicka A, et al. Relations between the oxidative status, mastitis, milk quality and disorders of reproductive functions in dairy cows-a review. Anim Sci Pap Rep. 2012;30:297–307.
Maréchal L, Loir L, Maréchal CL, Thiéry R, Vautor E, Loir YL, et al. Mastitis impact on technological properties of milk and quality of milk products–a review. Dairy Sci Technol. 2011;91:247–82.
Džermeikaitė K, Krištolaitytė J, Sutkevičienė N, Vilkonienė T, Vaičiulienė G, Rekešiūtė A, et al. Relationships among in-line milk fat-to-protein ratio, metabolic profile, and inflammatory biomarkers during early stage of lactation in dairy cows. Vet Sci. 2025;12:187.
Zhang W, Zhang R, Wang T, Jiang H, Guo M, Zhou E, et al. Selenium inhibits LPS-induced pro-inflammatory gene expression by modulating MAPK and NF-κB signaling pathways in mouse mammary epithelial cells in primary culture. Inflammation. 2014;37:478–85.
Opgenorth J, Mayorga EJ, Abeyta MA, Goetz BM, Rodriguez-Jimenez S, Freestone AD, et al. Intravenous lipopolysaccharide challenge in early- versus mid-lactation dairy cattle. I: the immune and inflammatory responses. J Dairy Sci. 2024;107:6225–39.
Yue Y, Zhang A, Liu M, Ge Y, Xu E, Zheng J. Fusobacterium necrophorum mediates the inflammatory response in the interdigital skin and fibroblasts of dairy cows via the TNF-α/TNFR1/NF-κB pathway. Vet Microbiol. 2025;304:110483.
Liu X, Strable MS, Ntambi JM. Stearoyl CoA desaturase 1: role in cellular inflammation and stress. Adv Nutr. 2011;2:15–22.
Rudolph MC, Monks J, Burns V, Phistry M, Marians R, Foote MR, et al. Sterol regulatory element binding protein and dietary lipid regulation of fatty acid synthesis in the mammary epithelium. Am J Physiol Endocrinol Metab. 2010;299:E918–27.
El Safadi D, Paulo-Ramos A, Hoareau M, Roche M, Krejbich-Trotot P, Viranaicken W, Lebeau G. The influence of metabolism on immune response: a journey to understand immunometabolism in the context of viral infection. Viruses. 2023;15(12):2399.
Argov-Argaman N. Symposium review: milk fat globule size: Practical implications and metabolic regulation. J Dairy Sci. 2019;102:2783–95.
Martínez BA, Hoyle RG, Yeudall S, Granade ME, Harris TE, Castle JD, et al. Innate immune signaling in Drosophila shifts anabolic lipid metabolism from triglyceride storage to phospholipid synthesis to support immune function. PLoS Genet. 2020;16:e1009192.
Guo Y, Cordes KR, Farese RV Jr, Walther TC. Lipid droplets at a glance. J Cell Sci. 2009;122:749–52.
He M, Siow RCM, Sugden D, Gao L, Cheng X, Mann GE. Induction of HO-1 and redox signaling in endothelial cells by advanced glycation end products: a role for Nrf2 in vascular protection in diabetes. Nutr Metab Cardiovasc Dis. 2011;21:277–85.
Rani S, Ryan AE, Griffin MD, Ritter T. Mesenchymal stem cell-derived extracellular vesicles: toward cell-free therapeutic applications. Mol Ther. 2015;23:812–23.
Song H, Lu Z, Zhan K, Datsomor O, Ma X, Yang T, et al. Effects of glucose levels on inflammation and amino acid utilization in lipopolysaccharide-induced bovine mammary epithelial cells. Animals. 2023;13(22):3494.
Lin SC, Hardie DG. AMPK: sensing glucose as well as cellular energy status. Cell Metab. 2018;27:299–313.
Hasty AH, Shimano H, Yahagi N, Amemiya-Kudo M, Perrey S, Yoshikawa T, et al. Sterol regulatory element-binding protein-1 is regulated by glucose at the transcriptional level. J Biol Chem. 2000;275:31069–77.
Li Y, Xu S, Mihaylova MM, Zheng B, Hou X, Jiang B, et al. AMPK phosphorylates and inhibits SREBP activity to attenuate hepatic steatosis and atherosclerosis in diet-induced insulin-resistant mice. Cell Metab. 2011;13:376–88.
Jung Y, Ahn SH, Park SH, Choi YH. Effect of glucose level on chemical hypoxia- and hydrogen peroxide-induced chemokine expression in human glioblastoma cell lines. Kor J Physiol Pharmacol Off J Kor Physiol Soc Kor Soc Pharmacol. 2017;21:509–18.
Kumar P, Natarajan K, Shanmugam N. High glucose driven expression of pro-inflammatory cytokine and chemokine genes in lymphocytes: molecular mechanisms of IL-17 family gene expression. Cell Signal. 2014;26:528–39.
Thorvaldson L, Stålhammar S, Sandler S. Effects of a diabetes-like environment in vitro on cytokine production by mouse splenocytes. Cytokine. 2008;43:93–7.
Acknowledgements
The authors declare that they have not used AI-generated work in this manuscript. Nurit Argov-Argaman is Baron de Hirsch Chair in Animal Husbandry.
Funding
This research was funded by Wilk Technologies under grant #3011005221.
Author information
Authors and Affiliations
Contributions
NAA conceptualized the study, secured funding, supervised the study, interpreted the results and drafted the manuscript. AK, LS and NTH conducted the experiments, analyzed the samples and summarized the data. RTL analyzed the data, summarized and interpreted the results and drafted the manuscript. SS provided the MSC and BFF cultures. LS and RTL equally contributed to this work.
Corresponding author
Ethics declarations
Ethical approval and consent to participate
Mammary gland samples were collected post-mortem from three Holstein cows slaughtered for commercial meat production, unrelated to this study. The animals were not selected or treated by the research team, and their slaughter was conducted by certified personnel in accordance with the regulations of the Israeli Ministry of Agriculture and Ministry of Health (Certificate #80). Tissue collection occurred at a licensed commercial slaughterhouse operating under these regulations. As the tissue collection was conducted post-slaughter and did not involve live animals or experimental procedures, institutional ethical approval was not required.
Consent for publication
Not applicable.
Availability of data and material
The datasets used and/or analysed during the current study are available from the corresponding author on reasonable request.
Competing interests
NAA is a cofounder of Wilk Technologies company. The company had no involvement in any aspects of this study including conceptualization, study design, acquisition and interpretation of results or writing of the manuscript.
Additional information
Publisher's Note
Springer Nature remains neutral with regard to jurisdictional claims in published maps and institutional affiliations.
Rights and permissions
Open Access This article is licensed under a Creative Commons Attribution-NonCommercial-NoDerivatives 4.0 International License, which permits any non-commercial use, sharing, distribution and reproduction in any medium or format, as long as you give appropriate credit to the original author(s) and the source, provide a link to the Creative Commons licence, and indicate if you modified the licensed material. You do not have permission under this licence to share adapted material derived from this article or parts of it. The images or other third party material in this article are included in the article’s Creative Commons licence, unless indicated otherwise in a credit line to the material. If material is not included in the article’s Creative Commons licence and your intended use is not permitted by statutory regulation or exceeds the permitted use, you will need to obtain permission directly from the copyright holder. To view a copy of this licence, visit http://creativecommons.org/licenses/by-nc-nd/4.0/.
About this article
Cite this article
Tadmor-Levi, R., Sharabi, L., Koren, A. et al. Mesenchymal stem cells and their secretome modulate stress and enhance lipogenesis in bovine mammary epithelial cells. Stem Cell Res Ther 16, 320 (2025). https://doi.org/10.1186/s13287-025-04442-y
Received:
Accepted:
Published:
DOI: https://doi.org/10.1186/s13287-025-04442-y







